轻型钢结构工程设计专项资质标准
一、总 则
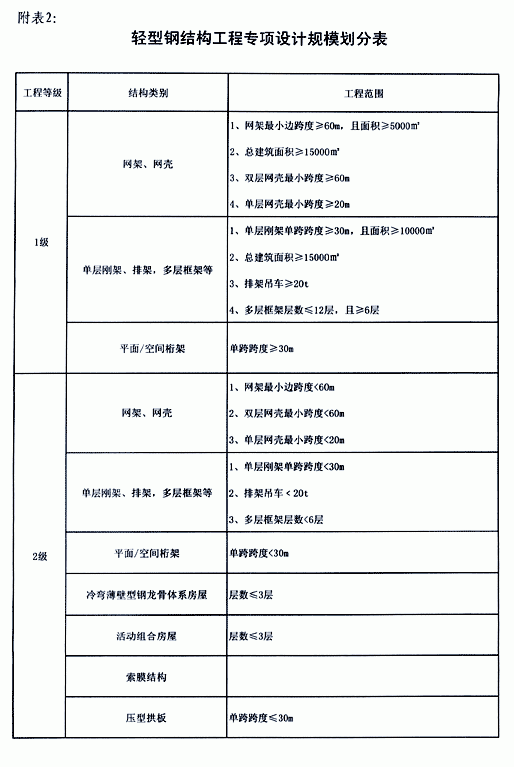
(一)本标准所称轻型钢结构工程,包括网架、网壳、单层刚架、排架、多层框架、索膜结构、压型拱板等钢结构工程。
(二)轻型钢结构工程设计专项资质设甲、乙两个级别。
二、标 准
(一)甲级
1、资历和信誉
(1)具有独立企业法人资格。
(2)社会信誉良好,注册资本不少于300万元人民币。
(3)企业完成过“轻型钢结构工程专项设计项目规模划分表”中1级工程项目设计不少于3项,或2级工程项目设计不少于4项。
2、技术条件
(1)专业配备齐全、合理,主要专业技术人员专业和数量符合所申请专项资质标准中“主要专业技术人员配备表”的规定。
(2)企业主要技术负责人或总工程师,应具有大学本科以上学历, 10年以上从事钢结构工程设计经历,并主持过1级轻型钢结构工程设计不少于3项,具备注册执业资格或高级专业技术职称。
(3)在主要专业技术人员配备表规定的人员中,非注册人员应参加过1级轻型钢结构工程设计不少于1项,或2级轻型钢结构工程设计不少于2项,并具备中级以上专业技术职称。
3、技术装备及管理水平
(1)具有完善的工程计算机辅助设计系统,固定的工作场所。
(2)企业管理组织机构健全,具有完善的标准体系、质量体系、档案管理体系、安全保障及环保措施。
(二)乙级
1、 资历和信誉
(1)具有独立企业法人资格。
(2)社会信誉良好,注册资本不少于100万元人民币。
2、技术条件
(1)专业配备齐全、合理,主要专业技术人员专业和数量符合所申请专项资质标准中“主要专业技术人员配备表”的规定。
(2)企业主要技术负责人或总工程师,应具有大学本科以上学历, 8年以上从事钢结构设计经历,并主持过2级轻型钢结构工程设计不少于3项,具备注册执业资格或中级以上专业技术职称。
(3)在主要专业技术人员配备表规定的人员中,非注册人员应参加过2级轻型钢结构工程设计不少于2项,并具备中级以上专业技术职称。
3、技术装备及管理水平
(1)具备必要的工程计算机辅助设计系统和固定的工作场所;
(2)有完善的质量保证管理体系和技术、经营、人事、财务、档案等管理制度。
三、承担任务范围
(一)甲级
承担轻型钢结构工程专项设计的类型和规模不受限制。当钢结构为建筑主体时,其工程设计包括相应的钢结构房屋的基础工程设计。
(二)乙级
可承担轻型钢结构2级工程和索膜结构、压型拱板工程设计。当钢结构为建筑主体时,仅限于低层钢结构房屋天然地基基础的工程设计。
四、附 则
本标准由建设部负责解释。
附件1:轻型钢结构工程专项设计主要专业技术人员配备表

附件2:轻型钢结构工程专项设计规模划分表


